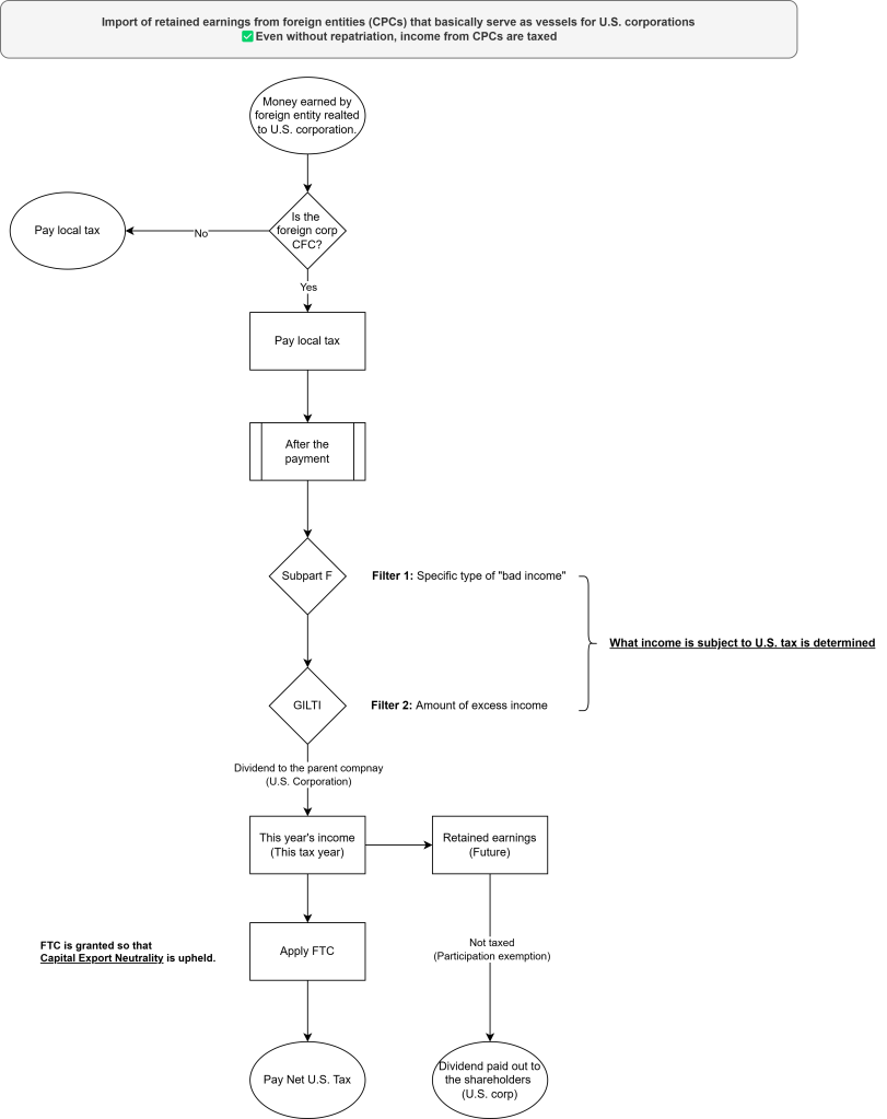
Subpart F and GILTI (Global Intangible Low-Taxed Income)

More on Subpart F

More on GILTI

PFIC (Passive Foreign Investment Company)

IC-DISC (Interest Charge Domestic International Sales Corporation)

BEAT (Base Erosion and Anti-Abuse Tax)

QuoteS

“Keep it simple, stupid”

~ Kelly Johnson